流量占据主导地位的当下,小红书上引发广泛传播的爆文,其产生到底是来源于内容具备较高质量所取得的成功,还是源于商业层面推广投入所带来的成果呢?这已经变成众多博主以及品牌方始终持续予以关注的重点核心要点了。
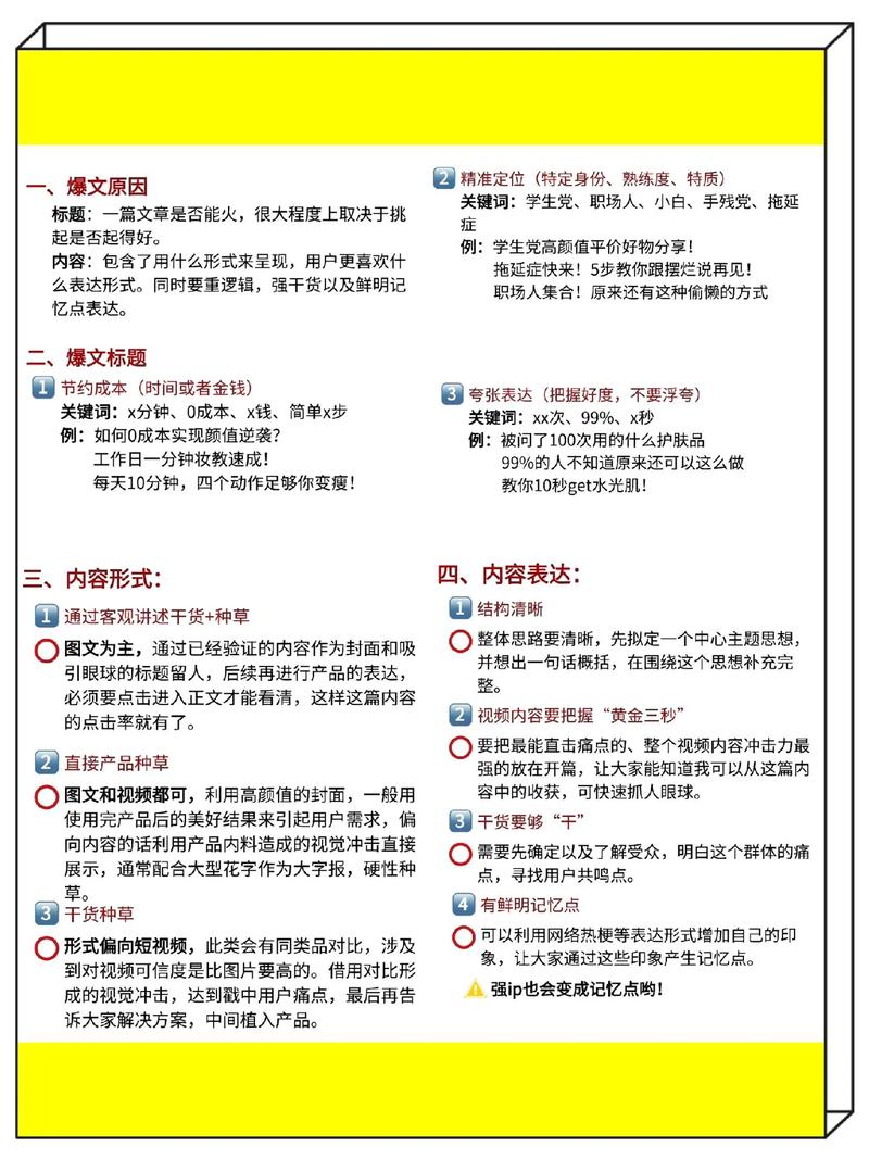
爆文的核心要素
爆文的产生,依赖内容质量和平台流量推荐的结合,高质量内容,需具备实用性和独特性,能切实解决用户问题,或提供新颖视角,同时,平台算会根据内容互动数据,决定推送范围,点赞、收藏与评论数量,直接影响笔记传播效果。
虽自然流量产生爆文存在可能性,然而随着平台商业化进程加快,难度正日益增大。2023年平台有数据显示,商业投流内容获取曝光的概率要比自然内容高出数倍。这表明优质内容必须与运营策略相融合,才能够提高成为爆文的可能性。
标题创作要点
吸引点击的首要因素是标题,有效标题要包含明确关键词,像“新手妈妈”“考研学生”这类的身份标签,或者“夏季美白”“职场晋升”这类效果词汇,这些关键词能够快速锁定目标人群,激发用户点击欲望。
封面图像要和标题构成互补,研究示出,带有面部表情的封面图点击率提高约40%,图像要清晰将内容主题传达出来,防止过度修饰,保证用户在一秒内明白核心信息,进而促使用户进入内容详情页。
内容结构设计

若要注重小红书内容排版的可读性 ,则需合理使用符号 ,分段落操作亦能提升阅读体验 ,如此可避免文字密集所带来的压迫感 ,每段文字控制在3 - 4行较为适宜 ,借助视觉分隔引导用户完成全文阅读 。
内容逻辑建议采取“问题-方案-总结”的结构,在开篇把痛点明确指出,在中间分步骤将解决方案予以提供,在结尾对实践价值加以强调,这种结构适配用户认知习惯,可以有效地传递信息,并且能够促进内容的收藏与转发。
个人视角运用
以第一人称来进行叙述,能够增强内容的真实感,借助分享个人经历,分享与之相关的种种体会,进而拉近与读者之间的距离,以此建立起情感共鸣,用户往往会更加倾向于信任那些亲身实践过的经验分享,而这有助于提升由内容所带给人的说服力,对其传播力也有着积极的作用。
假若持续运用固定视角,那么便能够强化博主个人特色小红书爆款文案技巧,每次当用户多次接触同一视角内容之时,就会渐渐塑造起认知关联来,而这对培养忠实读者群体是较为有利的小红书爆款文案技巧,并且这种关联性对于长期粉丝维护以及商业转化而言具备相当重要的意义 。
账号定位策略

进行账号发展,其基础为垂直领域专注,选择特定领域并持续输出,如此能够建立专业形象,进而吸引精准粉丝,若频繁更换内容方向,将会导致用户认知混乱,如此也会对粉丝粘性与商业价值造成影响。
能够明确账号定位,这对于品牌合作是有帮助的,品牌方往往会更倾向于和在领域方面专注的博主展开合作,这是因为这类博主的受众群体所具备的特征是明确的,所以推广所能够产生的效果是更可以进行预估的,在2024年所呈现出的行业数据表明,垂直类博主在商业合作当中的成功率相较于多元内容博主而言是高出大概60%的。
发布频率规划
账号成长,保持稳定更新频率至关重要,建议每周发布二至三篇内容,最佳发布时间通常在通勤时段,午休时间以及晚间放松阶段,这些时段用户活跃度较高,内容获取曝光几率较大 。
需考虑特定领域内容,受众接收特点,知识类适合在这个时候发布,周六或周日的早晨,用户学习意愿较强,通过这般这般后台数据分析,调整发布时间,能有效提升内容触达效果,促进账号良性发展。
明白了这些爆文创作要点之后,大家觉得在当下小红书的环境当中,个人博主有没有机会凭借纯粹的内容创作崭露头角呢?欢迎在评论区说一说你的想法,要是认为这篇文章有帮助的话,麻烦点赞给予支持并且分享给有需要的朋友。
抖音网站0.5块钱100个